IFC-to-FME Geometry Mapping

Quick Links

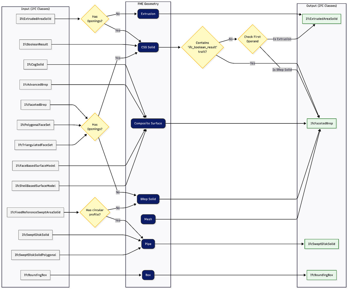
Solids and Surfaces

Note   
  • IFC solid geometries not explicitly listed in the Solids and Surfaces flow chart are represented in FME as Composite Surfaces, and are written out as IfcFacetedBrep elements.
  • IfcTesselatedFaceSet elements are represented in FME as BRep Solids to preserve holes in the geometry.

Curves

Points, Text, and Geometry Instances

Note  Any IfcShapeRepresentation with multiple representation items will be represented in FME as an Aggregate.